2023
Mesures Physiques
Méthodes expérimentales :
Le travail sera individuel. et sera à rendre impérativement le 15 mars au plus tard.coefficients : pas encore définis.
Dans de nombreuses circonstances vous allez être amenés à :
Quelque soit la destination finale d’une étude expérimentale (contrôle, diagnostique, analyse statistique, rapport de TP, rapport de stage, projet, … ), il est nécessaire de trouver dans tout rapport les points suivants, généralement dans cet ordre :
Objectifs
Doit présenter l’objectif recherché, les grandeurs que l’on cherche à évaluer, les éléments de de contexte, le système ou le dispositif étudié, les hypothèses, …
Matériel et méthode utilisés :
Liste des appareils, schéma du cablage, conditions de mesure, méthode mise oeuvre avec tous les détails, les éventuelles relations exploitées, les détails du traitement des données
Données relevées
Données brutes et mises en forme (tableaux, courbes) des relevés avant éventuel traitement
Analyse et description des résultats
éventuellement après mise en forme et traitement des données: il faut détailler ce que l’on doit voir, comprendre, observer, retenir, pourquoi on observe certaines variations, comparaison des résultats à des modèles, analyse statistique, incertitudes, …, etc.
Discussion des résultats
ce qu’il faut retenir, validité des résultats, analyse en lien avec les objectifs définis au départ
Conclusion
ce qu’il faut retenir en lien avec les objectifs, résultats finaux, validité des résultats, éventuellement conclusions pratiques pour l’exploitation des résultats ou l’amélioration de la méthode
La conclusion peut être complétée de perspectives selon la destination du rapport d’expériences
Important : *La conclusion doit “répondre” aux questions ou aux objectifs présentés au début du rapport \Longrightarrow quelqu’un qui ne souhaite pas lire tous les détails doit idéalement pouvoir lire à suivre la partie objectifs (ou l’introduction) puis directement “sauter” au paragraphe de conclusion.
Remarques :
Dans certains cas, les parties Analyse et Discussion sont combinées.
Dans un contexte de travaux pratiques, les objectifs et la partie matériel et méthode sont généralement précisés au début du sujet. Si vous faites une étude en dehors de ce contexte (notamment en projet, stage, etc), c’est à vous de bien préciser ces points en détails, et impérativement avant la présentation et la discussion des résultats.
Les resultats doivent impérativement mentionner les unités
Les valeurs numériques des estimations finales des mesurandes doivent autant que possible préciser l’intervalle de confiance afin de rendre compte des incertitudes de mesures. Dans un bon rapport, il est précisé, si besoin en annexe, les incertitudes et la méthode de calcul de l’intervalle de confiance.
Les incertitudes de mesures dépendent du matériel (voir le cours sur les capteurs et chaînes de mesure) et de la mise en oeuvre de la méthode, qui est à détailler. Leur évalution permet d’alimenter la discussion et de juger de l’exactitude des résultats.
Selon les objectifs définis, la méhode et les appareils de mesure utilisés doivent parfois correspondre à des exigences fixées par des normes.
La description du matériel, de la méthode de mesure (principes, hypothèses), et les détails de leur mise en oeuvre doivent être suffisamment complets et détaillés dans la partie matériel et méthode pour permettre à quelqu’un d’autre de reproduire l’expérience. On détaillera donc dans la partie Matériel et méthode :
IMPORTANT : 
Cette description détaillée du matériel, de la méthode et de leur mise en oeuvre est souvent négligée ou incomplète, mais clairement:
s’il manque ces informations, il n’est pas possible de reproduire vos observations, d’interpréter les résultats, de les vérifier, ni d’en évaluer le degré d’exactitude !
Lorsque vous analysez des données expérimentales qui comportent des erreurs accidentelles liées à la méthode ou aux phénomènes observés il peut être nécessaire de réaliser une analyse statistiques des données, et notamment de calculer les paramètres suivants :
Il arrive souvent que des données dispersées peuvent être assimilées à des variables aléatoires obéissant à une distribution Gaussienne, symétrique autour d’une valeur moyenne, et dont la largeur est caractérisée par l’écart type.
En fonction des distributions statistiques observées, la distribution Gaussienne ne décrit pas correctement les données, et on peut être amené à chercher quelles autres lois de probabilité peuvent mieux modéliser la distribution des valeurs.
On met alors en oeuvre des méthodes d’analyses pour déterminer quelles types de modèles statistiques décrivent le mieux l’ensemble des données.
Cet aspect n’est pas traité en détail ici \longrightarrow Voir le cours de maths sur les statistiques à venir au semestre 2
En général, on a une idée préalable des relations entre les grandeurs observées.
Très souvent, on ne mesure pas directement la grandeur que l’on souhaite évaluer, mais détermine des paramètres de manière indirecte : sur la base d’expériences, d’hypothèses, et de modèles reliant la grandeur recherchée à des grandeurs mesurables , on aboutit à une estimation de la grandeur à évaluer.
Le modèle linéaire est très fréquemment utilisé pour modéliser des comportements physiques
Par exemple la loi de Hooke entre la contrainte et la déformation ou encore entre la température et la position du liquide dans le tube d’un thermomètre.
Dans le cours sur les capteurs, pour déterminer la sensibilité on a aussi exploité l’hypothèse d’une relation linéaire entre la sortie du capteur et le mesurande
Si on considère une situation où la relation entre des grandeurs x et y est supposée linéaire, alors on peut vouloir déterminer les paramètres a et b qui décrivent une fonction affine, c’est-à-dire, une relation du type \boxed{y=a x + b}
On considère une situation où des données (x_i,y_i) sont issues de relevés de mesure.
Lors de la prise de mesure, il peut y avoir des incertitudes de mesure liées :
En conséquence des erreurs aléatoires, les données mesurées ne s’alignent généralement pas exactement de manière rectiligne mais constituent un ensemble dispersé.
Les données mesurées sont représentées graphiquement à l’aide d’un nuage de points (x_i,y_i).
Une fois les mesures obtenues on cherche à retrouver un modèle linéaire parmi les points de mesures.
La régression linéaire est une technique qui consiste à construire l’équation d’une droite y = a x + b qui correspond “au mieux” aux données.
On cherche à trouver les valeurs de a (la pente) et de b (l’ordonnée à l’origine)
Le problème se ramène à la question suivante :
Quelle est la droite qui s’ajuste le mieux aux données, c’est-à-dire la droite qui est la plus proche des points, et selon quel critère et comment obtenir les valeurs de a et de b ?
Le critère des moindres carrés : Parmi toutes les droites possibles, on cherche la droite pour laquelle la somme des carrés des écarts verticaux des points à la droite est minimale.
En TD, cela a été fait “à l’oeil” en essayant de tracer la droite qui représente le mieux le nuage.
Le tableurs (Excel, libre office, numbers, google sheet, …) proposent généralement des fonctions permettant d’afficher des courbes de tendance et d’afficher sur le graphique. On choisira donc ici l’option qui pperme de rehcher la meilleure droite qui décrit le nuage de points.
De la même manière rechercher la relation linéaire en utilisant des fonctions ou méthodes écrites dans des languages de programmation comme python, C, matlab, R, fortran, octave, …
Le modèle linéaire n’est pas toujours pertinent pour modéliser certains comportements physiques.
Un modèle exponentiel est parfois plus représentatif des données mesurées.
Une loi exponentielle peut se mettre sous la forme générale : \boxed{y= A \rm{e}^{r x}}
où r est une grandeur de dimension inverse à celle de x, de valeur positive ou négative, et A est une grandeur réelle.
C’est par exemple ce type de relation qui caractérise la diminution de l’amplitude des oscillations d’un système oscillant avec amortissement visqueux (voir TP de S4). Dans ce cas, r est négatif.
Certains logiciels (dont Excel) permettent d’estimer les valeurs de A et r.
Une autre solution est de modifier la relation afin de retrouver une relation linéaire.
Comment Linéariser le modèle ?
On peut retrouver une loi linéaire en calculant le logarithme népérien de l’expression y= A \rm{e}^{r x} :
\ln(y) = \ln (A \rm{e}^{r x}) \Longrightarrow \boxed{\ln (y) = \ln (A) + r x}
On constate que si on trace \ln (y) en fonction de x, on obtient une relation linéaire, et on peut estimer les valeurs de A et de r :
Remarque : on voit sur la figure précédente que dans le cas d’une exponentielle décrossante il vaut mieux ne pas se baser sur les valeurs de faible amplitude. L’estimation des paramètres de la loi sont mieux déterminés si on n’effectue la régression que sur les valeurs les plus élevées.
Certains comportements physiques peuvent être modélisés par une loi puissance du type : \boxed{y = A x^n} où A et n sont des réels
Cas particuliers :
Comment déterminer A et n ?
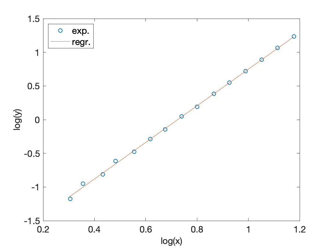
Si on considère le cas où deux grandeur x et y sont supposées suivre une relation du type y = A x^n, alors on analyse plutôt les relations entre \log (x) et \log (y).
Si on calcule le logarithme de la relation y = A x^n, on peut en déduire une relation linéaire entre \log (x) et \log (y) : y = A x^n \Longrightarrow \boxed{\log (y) = \log (A)+ n \log (x)}
La courbe représentative dans le plan (\log (x),\log (y)) est une droite de pente n et d’ordonnée à l’origine \log (A)
Le plus souvent, on utilise le logarithme décimal (parfois noté \log_{10} ou \rm{LOG}) pour cette analyse, mais ce n’est pas impératif.
Graphiquement, pour faire apparaître les relations de type “lois de puissance” sous la forme de “droites”, on trace les données (x_i,y_i) sur un ordinateur ou sur du papier avec une représentation dite log-log, c’est-à-dire en échelle logarithmique en abscisse et en ordonnée.
En pratique, la distribution des valeurs de x_i que l’on fait varier dans les expériences est choisie en prévision de cette analyse en échelle logarithmique: on relève des valeurs de y_i pour des valeurs de plus en plus “espacées” de x_i, des plus petites aux plus grandes valeurs \Longrightarrow
on fait varier x_i de manière exponentielle et pas linéaire !
Conséquence pratique: Si en représentant un nuage de points (x_i,y_i) en échelle logarithmique log-log et que l’on fait apparaître une relation linéaire entre \log (x_i) et \log (y_i), alors on en déduit que x et y sont liés par une loi du type y = A x^n.
Pour d’autres types de lois liant des grandeurs, ou pour minimiser les erreurs, on peut exploiter d’autres méthodes de régression.
Article général : Article de wikipedia sur la régression
“Un peu” plus de détails sur les méthodes de régression linéaires : Article de wikipedia sur la régression linéaire
Il y a 7 grandeurs fondamentales dans le système international (S.I.)
\Longrightarrow 7 unités de base, dites unités S.I. :
| grandeur | symbole | unité S.I. | symbole |
|---|---|---|---|
| Masse | M | kilogramme | kg |
| Temps | T | seconde | s |
| Longueur | L | mètre | m |
| Température | \rm{\Theta} | kelvin | K |
| Intensité électrique | I | Ampère | A |
| La quantité de matière | N | mole | mol |
| L’intensité lumineuse | J | candela | cd |
NB : La définition des unités de base du S.I. ont évolué au cours du temps, jusque très récemment (2019).
Le tableau accessible en lien ci-dessous synthétise l’évolution des définitions :
Tableau synthétique des unités de base du système international sur wikipedia
Les autres grandeurs peuvent être décrites à partir des grandeurs fondamentales et des unités de base
Exemples
| grandeur | unité non fondamentale | symbole | équivalent S.I. | moyen mnémotechnique |
|---|---|---|---|---|
| Energie | Joule | J | \rm{kg.m^2.s^2} | Energie cinétique : E_c = \frac{1}{2}\times\rm{masse}\times\rm{vitesse}^2 |
| Force | Newton | N | \rm{kg.m.s^2} | PFD : \rm{Force = masse \times accélération} |
| Pression | Pascal | Pa | \rm{kg.m^{-1}.s^2} | Pression = Force / unité de surface |
| Tension | Volt | V | \rm{kg.m^2.s^{-3}.A^{-1}} | PFD : \rm{Force = masse \times accélération} |
Définition :
Longueur de l’arc de cercle défini par l’angle divisé par la longueur du rayon du cercle
Conséquence de la définition : les angles sont sans dimension 
NB: Savoir que les angles en radian sont des grandeurs sans dimension est important lorsque l’on vérifie des formules par l’analyse des dimensions. Par exemple, une vitesse de rotation \Omega s’exprime en rad/s et a pour dimension l’inverse d’un temps : [\Omega] = T^{-1}
En pratique on utilise d’autres unités pour les angles :
Dans les formules on exprimera quasi systématiquement les angles en radians, et losque ça n’est pas le cas, il faut impérativement le préciser.
Sans précision sur les unités, notamment dans des formules, on considère que les valeurs sont exprimées en unité S.I. Il convient néanmoins de les préciser lorsque l’on présente des valeurs numériques.
Il existe d’autres unités historiques ou usuelles non S.I. qui sont fréquemment utilisées, notamment lorsquelles conduisent à des ordres de grandeur plus “pratiques” selon ce qui est observé.
Dans les formules reliant différentes grandeurs, il faut quasi-systématiquement exprimer les valeurs numériques en unités S.I. . Lorsque ce n’est pas le cas, il faut impérativement préciser les unités à utiliser.
Unité officielle : le mètre (m)
Unités non S.I. :
Le pouce (eng: inch) :
Le pied (eng: foot)
Le mile :
Le mille marin ou nautique
Unité officielle : le Joule (J)
Unités non officielles :
Unité officielle : le Pascal (Pa)
Multiples couramment utilisés:
Unités non S.I. :
Unité officielle : le Kelvin (K)
Unités non officielles :
Le degré Celsius : 1 \rm{^\circ C} = 1 K - 273,15
Le Farenheit : calé sur l’échelle Celsius par la relation
\rm{T (^\circ F) = 95 T (^\circ C) + 32 T( ^\circ F)=\frac {9}{5} T(^\circ C)+32}
Pour exprimer des valeurs numériques de différents ordres de grandeur, on utilise des préfixes qui correspondent à des coefficients multiplicateurs.
Attention : Pour faire un calcul, on revient toujours à l’unité S.I. (sauf si précisé), et il faut connaître les puissances de 10 qui correspondent aux préfixes les plus souvent utiliser.
| Nom | Symbole | Facteur multiplicateur |
|---|---|---|
| quetta | Q | 10^{30} |
| ronna | R | 10^{27} |
| yotta | Y | 10^{24} |
| zetta | Z | 10^{21} |
| exa | E | 10^{18} |
| péta | P | 10^{15} |
| téra | T | 10^{12} |
| giga | G | 10^{9} |
| méga | M | 10^{6} |
| kilo | k | 10^3 |
| hecto | h | 10^2 |
| déca | da | 10^1 |
| déci | d | 10^{–1} |
| centi | c | 10^{–2} |
| milli | m | 10^{–3} |
| micro | \rm{\mu} | 10^{–6} |
| nano | n | 10^{–9} |
| pico | p | 10^{–12} |
| femto | f | 10^{–15} |
| atto | a | 10^{–18} |
| zepto | z | 10^{–21} |
| yocto | y | 10^{–24} |
| ronto | r | 10^{–27} |
| quecto | q | 10^{–30} |
Bien que le système décimal soit la référence, certaines unités sont liées à des systèmes à base 12 (système duodécimal), 16 (système hexadécimal) , ou 60 (système sexagésimal).
Cas particuliers
Unité de temps : seconde (s)
Unité d’angle : degré
Unité de longueur: pouce
Méthodologie
Exemple :
convertir un flux de puissance (puissance par unité de surface) de 12 W/m^2 en mW/cm^2
conversion de m vers cm : 1 \ \rm{m} = 10^2 \rm{cm}
conversion de W vers cm : 1 \rm{W} = 10^6 \rm{\mu W}
application :
(12 \rm{W})/(1 \rm{m^2} ) = (12 \times 10^6 \rm{mW}) / (10^2 \rm{cm})^2
= 12 \times (10^6 \rm{\mu W}) / (10^{2x2} \rm{cm^2} ) = 12 \times 10^{6-4} \rm{\mu W} / \rm{cm^2}
\Longrightarrow \boxed{ 12 \ \rm{W/m^2} = 1200 \ \rm{mW /cm^2} }
La vitesse est une distance (longueur L) parcourue par unité de temps (T)
\Longrightarrow \ \ \boxed{ \ [v] = \rm{L.T^{-1}} \ }
Après quelques lignes de calculs, on obtient à la formule suivante :
h = \frac{P t}{m g} où h est une hauteur, \mathcal{P} est une puissance, t est le temps, m est une masse, g=9.81 \ \rm{m.s^{-2}} est une accélération.
Question : Cette relation est-elle homogène ?
(comprendre : est-ce que les expressions à gauche et à droite de l’égalité ont-il la même dimension ?)
Méthode
Application dans le cas de la relation h = Pt / (mg)
Membre de gauche : h est une hauteur \Longrightarrow \ [h] = \rm{L}
Membre de droite :
On constate que la dimension des membres des deux côtés de l’égalité est identique \Longrightarrow la relation est homogène.
NB: si ça n’était pas le cas la relation ne pourrait pas être correcte, et ce serait l’indice d’une erreur dans les calculs, qui seraient à vérifier à nouveau.
En cherchant l’altitude maximum z_{max} que peut atteindre un objet lancé depuis une hauteur H avec une vitesse initiale verticale v_0, on obtient après calcul la formule suivante :
z_{max} = H + \frac{v_0^2}{2 g}
où g = 9,81 \ \rm{m/s^2}
Question : Cette formule est-elle valable en terme de dimensions ?
| grandeur | unité | formule | Dimension |
|---|---|---|---|
| vitesse | \rm{m.s^{-1}} | v=\rm{d}x / \rm{d}t | \rm{L.T^{-1}} |
| accélération | \rm{m.s^{-2}} | \gamma = \rm{d}v / \rm{d}t | \rm{L.T^{-2}} |
| force | N | F = m \gamma | \rm{M.L.T^{-2}} |
| énergie, travail | J | \mathcal{W} : Force . déplacement | \rm{M.L^2.T^{-2}} |
| puissance | W | \mathcal{P} : énergie par unité de temps | \rm{M.L^2.T^{-3}} |
| contrainte, pression | Pa | Force par unité de surface | \rm{M.L^{-1}.T^{-2}} |
| tension | V | \mathcal{P}/I | \rm{M.L^2.T^{-3}.I^{-1}} |
| résistance électrique | \Omega | \rm{U/I} | \rm{M.L^2.T^{-3}.I^{-2}} |
En préambule : Voir le diaporama de Chaînes de Mesures
Revoir les notions d’erreurs systématiques (constantes ou lentement variables) et d’erreurs accidentelles (aléatoires)
On ne connait pas l’erreur que l’on fait lorsque l’on estime la valeur m d’un mesurande, donc on précise l’incertitude maximum \Delta m
L’écriture du résultat d’une mesure doit indiquer l’intervalle de confiance: \boxed{ m \pm \Delta m } (+ l’unité), avec :
On définit l’incertitude relative à partir de m et \Delta m : \boxed{ \Delta m / m} (sans unité ou en %)
Lorsque l’on présente un résultat numérique, les chiffres significatifs sont = tous les chiffres sauf les 0 placés à gauche du premier chiffre non nul
Exemples :
Le nombre de chiffre significatif à écrire dépend de l’incertitude absolue :
Exemples :
vitesse v mesurée : 125 km/h avec une incertitude relative de 5 %
Incertitude absolue : \Delta v = 125 \times 5/100 = 6,25 \rm{km/h} \Longrightarrow on conserve 7 km/h
on écrit donc :
masse m mesurée : 74,596 kg avec une incertitude relative de 3 %
Incertitude absolue : \Delta m = 74,596 \times 5/100 = 2,23788 \rm{kg} \Longrightarrow on conserve 2,3 kg
on écrit donc
on mesure un objet avec une règle graduée en mm.
La mesure est entre les graduations 241 mm et 242 mm.
On peut donc estimer la valeur à 241,5 mm avec une incertitude absolue de 0,5 mm
On en déduit l’Incertitude relative : \Delta L / L = 0.5 / 241.5 = 0,2 \ \%
On notera avec l’incertitude absolue L= 241,5 \pm 0,5 \ \rm{mm}
On notera avec l’incertitude relative L= 241,5 \pm 0,2 \ \%
La mesure ne peut pas être plus précise que l’incertitude :
On n’écrit pas : m = 74,496 \pm 2,3 \ \rm{kg}
mais m = 74,5 \pm 2,3 \ \rm{kg} (on arrondit la valeur au plus près)
La mesure doit être au moins aussi précise que l’incertitude :
P = 182,0 \pm 4,6 \ \rm{kW}
ici on est précis à 0,1 kW près
Le calcul de la propagation des incertitude peut être plus ou moins complexe selon les relations entre les grandeurs.
On considère seulement deux cas simples ci-après
Calcul du périmètre d’un triangle isocèle de côtés a et b : P = 2a + b
On mesure a et b et on estime les incertitudes \Delta a et \Delta b
On calcule d’abord P = 2a + b
Lorsque la formule reliant les grandeurs ne fait aparaitre que des sommes et/ou des dfférences, alors les incertitudes absolues s’ajoutent : P = 2a + b \ \Longrightarrow \ \Delta P = 2 \Delta a + \Delta b
On obtient directement l’incertitude totale absolue
On en déduit l’incertitude relative P/\Delta P
La masse volumique \rho d’un cylindre est obtenue en divisant la masse par le volume selon la formule \rho = m / (\pi r^2 h), où r est le rayon et h la hauteur
On mesure r et h et on estime les incertitudes \Delta r et \Delta h
On calcule d’abord \rho = m / (\pi r^2 h)
Lorsque les grandeurs sont liées par de rapports ou des produits, alors ce sont les incertitudes relatives qui s’ajoutent (même si grandeur au dénominateur), et on compte n fois les incertitudes relatives si une grandeur est élevée à la puissance n : \rho = m / (\pi r^2 h) \Longrightarrow \frac{\Delta \rho}{\rho} = \frac{\Delta m}{m} + 2 \frac{\Delta r}{r} + \frac{\Delta h}{h}
On en déduit l’incertitude absolue : \Delta \rho = \rho . \frac{\Delta \rho}{\rho}
Convertir :
500 tours par minute (rpm round per minute, ou tour/min) et radians par seconde (rad/s)
40 rad/s en tour/min
50^\circ en radians
67^\circ\rm{C} en kelvins
293 K en ^\circ\rm{C}
72 km/h en m/s
20 litres par heure (\ell/h) en \rm{m^3/s}
12 \rm{\ell/min} en \rm{m^3/s}
1 \rm{cm/min} en \rm{m/s}
120 \rm{dm^3} en \rm{m^3}
3 \rm{m^3} en \rm{\ell}
7 \rm{d\ell} en \rm{m^3/s}
1 \rm{mH_2O} en Pa
300 \rm{mbar} en kPa
7 Pa en \rm{N.m^{-2}} puis dans les unités du S.I.
2 bar en Pa
3 bar en atm
1,5 atm en Pa
5 hPa en bar
1 \rm{mHg} en hPa
200 \rm{mmHg} en Pa
2 \rm{MPa} en \rm{N.m^{-2}}
16 ; 26 ; et 28 pouce en mm
1/16 ; 1/8 ; 1/4 ; 1/2 pouce en mm
votre taille en pieds et pouces (feet, inch)
3 \rm{cm^2} en \rm{m^2}
Dimension de la pression P ?
Dimension de la puissance \mathcal{P} (\overrightarrow{force}.\overrightarrow{vitesse})
Dimension de la tension électrique U
Dimension de l’accélération ?
Dimension d’une force ? (masse \times accélération)
Dimension de la raideur k d’un ressort ? (force de rappel = -k \times variation de longueur)
Dimension d’un couple (idem moment d’une force) ?
Quelle est la dimension de \sqrt{2 g h} où g=9,81 \ \rm{m/s} et h = 1 \ \rm{m} ?
Quelle est la dimension de \sqrt{g/\ell} où g=9,81 \ \rm{m/s} et \ell = 30 \ \rm{cm} ?
Quelle est la dimension de \sqrt{k/m} où k est la raideur d’un ressort et m une masse ?
Quelle est la dimension de \overrightarrow{\mathcal{M}}_{\vec{F}/A}.\overrightarrow{\Omega}_{s/\mathcal{R}} où \overrightarrow{\mathcal{M}}_{\vec{F}/A} est le moment d’une force et \overrightarrow{\Omega}_{s/\mathcal{R}} est une vitesse de rotation ?